ⓒGetty images Bank
LED 튜브 조명은 에너지 절약, 낮은 유지관리 비용 및 친환경적이라는 이점이 있기 때문에 학교, 슈퍼마켓, 사무실 건물의 조명으로 사용되는 기존의 T8/T12 형광등을 대체 할 수 있다는 평을 받는다. 또한 LED 드라이버는 전반적인 능률, 수명, 국제 규격 요건의 안전 및 EMC 설계 사양을 충족시킨다는 점에서 이점이 있다.
이 글에서는 인피니언의 최신 오프라인 LED 드라이버 컨트롤러 제품인 ICL8201을 기반으로 저비용, 고효율, 고역률의 T8 LED 튜브용 LED 드라이버를 설계하는 방법을 설명한다.
고역률 정전류 T8 LED 드라이버 디자인
통상적인 LED 튜브는 15~25와트를 소모한다. 따라서 이 LED 튜브를 사용하면 최대 36와트에 이르는 T8 형광등을 대체할 수 있다.
제조업체는 개발비를 절약하고 부품 수를 줄이기 위해 단일 정전류 LED 드라이버를 사용해 다양한 LED 스트링을 구동할 수 있기를 원한다(LED 포워드 전압은 정격 전력에 따라 조절할 수 있다). 이 글에서 설명하는 LED 드라이버 디자인은 18W(60V/270mA), 20W(66V/270mA), 22W(72V/270mA) 등 3가지 제품으로 구현된다(그림 1).

그림 1. 단일 엔드 캡 디자인을 사용한 18W LED T8 튜브
DesignLights Consortium(DLC)에서 시행하는 Qualified Product List(QPL, 적격한 제품 목록)에 포함되기 위해서는 역률은 0.9 이상이고 THDi는 20% 미만이어야 한다.
또한 LED 드라이버의 전력 변환 효율도 중요하다. 이 사양이 시스템의 발광 효율(luminous efficacy)에 직접적으로 영향을 미칠 뿐만 아니라, 효율이 높으면 더 적은 방열판과 더 적은 수의 LED를 사용해서 동일한 루멘 출력을 달성할 수 있으므로 시스템 원가를 낮출 수 있기 때문이다. 이 디자인은 최소 90% 이상의 효율을 달성함으로써, 전체적인 시스템이 쉽게 100루멘/와트 이상의 효능을 달성할 수 있게 해준다.
표 1에 주요 전기적 사양을 나타냈다. 실제 성능에 대해서는 아래에서 상세히 살펴보도록 하겠다. 표 1에서 열거한 주요 전기적 사양 이외에도, 점등 속도(time-to-light), 출력 리플, 보호기능, EMC, PCBA 폼 팩터(form factor) 등을 비롯한 많은 요구사항들을 충족해야 한다. 적합한 솔루션을 선택하기 위해서는 이들 모든 사항을 고려해야 한다.

표 1. 주요 전기적 사양
ICL8201을 기반으로 한 LED 드라이버 솔루션
이 애플리케이션을 위해서 성능, 비용, 폼 팩터를 고려해 ICL8201을 기반으로 한 단일 스테이지 PFC(power-factor-corrected) 벅 컨버터를 채택했다. ICL8201은 AC 입력을 사용하며 역률 보정 기능과 높은 전력 변환 효율을 필요로 하는 교체용 LED 조명 애플리케이션에 사용하기에 적합하도록 설계된 고정밀 비절연 단일 초크 벅 드라이버이다.
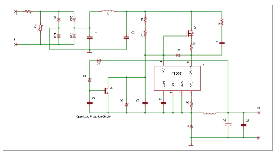
이 드라이버는 AC 라인 입력 전압을 검출하거나 출력 전압을 검출하지 않고 출력 전류 레귤레이션을 한다. 또한 SOT23-6 패키지로 다수의 기능들을 통합함으로써 폼 팩터를 소형화하고 디자인 비용을 낮출 수 있게 한다. 이 외에도 제로 전류 스위칭이 가능한 CrM(critical conduction mode) 모드 동작을 사용해 높은 효율과 낮은 EMI를 달성한다. 그림 2는 ICL8201을 기반으로 한 LED 드라이버 솔루션의 회로도이다.

그림 2. ICL8201을 기반으로 한 LED 드라이버 솔루션
이 솔루션은 소스 구동(캐스코드), 적응형 고정 온-타임 제어, 의사 공진형 벅 컨버터이다. 그림 2에서 보듯이, 외부 고전압 MOSFET Q1의 게이트를 ICL8201의 Vcc로 연결하고 소스는 ICL8201의 내부 저전압 MOSFET의 드레인으로 연결한다. 내부 MOSFET이 턴온하면, Q1의 소스가 내부 MOSFET과 외부 검출 저항 R6을 거쳐서 IC의 접지로 연결됨으로써 즉시 턴온된다. 그리고 내부 MOSFET이 턴오프하면 Q1의 소스가 상승해서 최종적으로 Q1의 게이트 전압과 같은 수준에 도달함으로써 Q1이 턴오프한다.
더 우수한 효율과 낮은 EMI를 달성하기 위해 ICL8201은 CrM 모드(또는 임계 모드)의 벅 컨버터로 동작하여 외부 고압 MOSFET의 영 전류 스위칭을 실현하였고, 환류 다이오드의 역 복귀 손실을 피할 수 있다. 이를 위해 제로 크로싱 검출을 위한 초크 L2에 추가적인 권선을 사용하지 않고 ‘드레인’ 핀 전압을 검출하는 방법을 사용했다. 따라서 L2는 단순한 드럼 코어 인덕터를 사용할 수 있으므로 BOM 비용을 절감할 수 있다.
이 벅 컨버터를 CrM 모드로 동작함으로써, 출력 전류가 초크 인덕터의 피크 전류의 평균 값에 비례하게 된다. 초크의 피크 전류는 메인 전력 스위치의 피크 전류와 동일하다. 그러므로 ICL8201은 MOSFET 피크 전류의 샘플링 및 평균과 내부의 레퍼런스 레벨과 비교하여 그에 해당되는 ‘온’ 시간을 발생시키는 방법으로 정확한 출력 전류 레귤레이션을 달성할 수 있다. 그림 3과 그림 4는 각기 라인 레귤레이션과 부하 레귤레이션 성능을 보여준다.

그림 3. 입력 전압에 따른 출력 전류

그림 4. 출력 전압에 따른 출력 전류 (Vin = 230VAC, 50Hz)
ICL8201을 사용하면 매 AC 반 주기 동안에 ‘온’ 시간을 일정하게 유지하므로 MOSFET의 피크 전류가 입력 전압과 출력 전압의 차이와 비례한다. 이 차이는 LED 부하에 따라서 일정한 수준이다. 그럼으로써 입력 전류가 사인파의 형태를 갖게 되어, 높은 역률을 달성할 수 있다. 그림 5는 AC 입력 파형을 보여주며, 그림 6은 역률/THD 측정 결과를 보여준다.

그림 5. 입력 전압과 전류, @230VAC

그림 6. 라인 전압에 따른 역률/THDi

그림 7. 각기 다른 부하 조건일 때 라인 전압에 따른 효율
ICL8201은 저역률 디자인에도 사용할 수 있다. 브리지 정류기 뒤에 충분히 큰 전해질 커패시터를 사용하면 역률은 낮아지지만 대신에 리플을 낮출 수 있다. 또한 낙뢰 서지 발생 시 어느 정도 에너지를 흡수할 수 있으므로, 회로 상에서 낙뢰 서지 테스트와 관련해서 필요로 하는 MOV를 없앨 수도 있다.
그림 7은 전반적인 시스템 효율을 보여준다. 전체적인 AC 입력 범위에서 90% 이상의 효율을 달성한다는 것을 알 수 있다. 또한 다양한 결함 조건에 대해서 시스템을 보호하기 위해 출력 단락 회로, 단락 권선, Vcs 핀 단락/개방, 과열 보호 등의 보호 기능들을 통합하고 있다. 그림 8에서 보듯이, 과열 조건(Tj>150℃)이 발생되면 ICL8201이 7단계의 디지털 스텝에 걸쳐서 출력 전류를 ILED 목표 값의 50%로 낮춘다. 만약 온도가 계속 상승해 Tj>160℃를 넘으면 ICL8201이 ‘래치 오프’ 모드로 전환한다.

그림 8. ICL8201의 과열 보호(OTP)
그림 9. ICL8201을 기반으로 한 LED 드라이버 솔루션으로 리셋 가능 개방 부하 보호 구현
출력 개방 회로 보호는 출력 커패시터로 적합한 제너 다이오드를 병렬로 연결하는 방법으로 할 수 있다. 출력 개방 회로로 인해서 출력에서 과전압이 발생하면 제너 다이오드가 손상(단락)됨으로써 단락 회로 보호가 이루어지게 한다. 이렇게 되면 래치 오프 동작으로 들어간다. 또한 그림 9에서와 같이 리셋 가능 보호를 구현할 수 있다. 이 회로를 구현하면 출력 과전압이 발생했을 때 ICL8201이 턴오프하고 출력 전압이 임계값 아래로 떨어졌을 때 다시 시작한다.
왕 중팡 _ 인피니언 테크놀로지스
첸 루핑 _ 인피니언 테크놀로지스
라구도스 리오넬 란체스 _ 인피니언 테크놀로지스
















































