에너지 효율과 보존에 대한 요구가 높아지고 있는 가운데 동기 정류기(SR)는 USB 스마트폰 배터리 충전을 위해 오프라인 AC 전원을 5V로 변환할 때 효율성을 높이는 방안이 될 수 있다. 5V로 변환되는 동안 SR 컨트롤러 IC는 SR MOSFET에 적합한 드라이브를 제공하는 데 적절한 바이어스가 필요하다. 바이어스 전압은 USB 애플리케이션에서 통상 4V 이상이다.
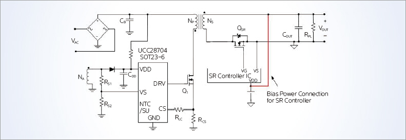
BC1.2 USB 배터리 충전 표준은 전원 어댑터 출력을 4.1V∼6V 범위에서 지정하므로, SR 컨트롤러 IC는 그림 1에 나타난 출력에서 바이어스할 수 있다.

▲ 그림 1. 출력 전압으로부터 SR 컨트롤러 바이어스 전압을 인가하는 플라이백 컨버터
출력 전압이 UVLO보다 낮게 떨어지면?
이러한 바이어스 방법은 간단하고 쉬우며 추가 비용도 거의 들지 않는다. 하지만 이 방법은 출력 전압이 4V 이상일 경우 적합하지만, VDD가 4V보다 낮게 떨어지면 SR 컨트롤러 IC는 미달 전압 록아웃(UVLO)으로 오프 상태가 된다. 이 경우 문제는 출력이 4V 미만으로 떨어져도 SR은 여전히 동작해야 한다는 점이다.
실제로 USB 스마트폰 애플리케이션에서는 출력이 3V로 떨어지기 전까지 SR이 계속 동작해야 한다. 배터리 충전 동작은 동적 전력 관리(DPM)를 통해 배터리 충전과 같은 동작을 지원할 수 있도록, 출력 전압이 떨어지는 동안에도 어댑터가 일정한 전류를 계속 공급하는 정전류 동작을 필요로 하기 때문이다.
그림 2는 일반적인 5V-3A 전원 어댑터 출력 특성을 보여준다. 출력이 3V로 내려가면 리튬 이온 배터리는 3V에서 충전할 수 없어 동작이 멈춘다. 따라서 SR에도 바이어스 전원이 필요 없게 된다. 그러나 3V 이하에서 높은 전류가 존재할 경우 문제가 발생한다. 출력이 4V보다 아래로 내려가면 SR이 턴오프되면서 바람직하지 않은 결과가 나타난다.

▲ 그림 2. 일반적인 5V-3A 전원 어댑터 출력 특성
첫째, SR이 턴오프되면, 바디 다이오드 전도로 인한 전압 증가로 정전류 변화가 발생해 불필요한 과도 전압이 나타난다.
둘째, SR MOSFET(QSR) 채널을 흐르는 전류가 바디 다이오드를 통과하여 높은 전력 손실로 온도가 상승하고, 이에 따라 열 폭주 및 손상이 발생한다. 그러므로 출력이 3V까지 내려가기 전에 SR을 ON 상태로 유지하는 다른 방법이 필요하다.
차지 펌프를 이용한 SR 컨트롤러 바이어스
한 가지 방법은 차지 펌프 회로를 사용하는 것이다. 그림 3은 이러한 회로의 차지 펌프 동작을 나타낸 것이다.

▲ 그림 3. 차지 펌프 바이어스
커패시터 C2의 VDD 전압은 S1을 스위칭함으로써 Vp의 최대 두 배가 되며, 검출된 출력 전압이 4V 미만으로 떨어진 후 Vp 핀이 어댑터 출력에 연결될 때 S2는 온·오프를 번갈아 스위칭한다. 출력이 3V와 4V 사이에 있고 SR 바이어스 전압 VDD는 6V∼8V에서 유지되므로 원하는 SR 바이어스 전압이 제공된다.
이 방법은 S1 및 S2에 대한 적절한 타이밍을 설정하기 위해 추가적인 부품과 제어 기능이 필요하다. 이러한 부품과 제어 기능을 IC에 통합하면 애플리케이션 설계를 간소화할 수 있지만, 기능적인 면에서는 여전히 3개의 전용 핀과 1개의 커패시터(C1)가 필요하다.
선형 레귤레이터를 이용한 SR 컨트롤러 바이어스
SR MOSFET 드레인 핀은 플라이백 컨버터가 동작하는 동안 펄스 트레인으로 허용된다. USB 스마트폰 전원 어댑터 설계에서 펄스 크기는 4V보다 훨씬 높다.
그림 4는 SR 컨트롤러 VDD 핀에 연결된 선형 레귤레이터 출력을 5V로 조절하는 데 사용될 수 있는 선형 레귤레이터를 나타낸 것이다. 그러나 이 방법은 4개의 부품을 추가해야 하므로 비용과 보드 공간이 모두 증가해 별로 효율적이지 못하다.

▲ 그림 4. 펄스 선형 레귤레이터 바이어스
간단한 레귤레이터를 이용한 SR 컨트롤러 바이어스
앞에서 설명한 두 가지 방법은 일반적으로 비용과 기능 측면에서 USB 스마트폰 충전 애플리케이션에 바람직한 방법이 아니다. 반면에, UCC24636과 같이 새롭게 개발된 SR 컨트롤러 IC는 ‘간단한 레귤레이터’를 이용하는 보다 단순한 바이어스 방법으로 접근한다(그림 5).

▲ 그림 5. 간단한 레귤레이션 바이어스
바이어스 VDD 핀은 4V∼30V의 넓은 전압 범위를 수용하며, 드라이버 출력은 내부적으로 MOSFET의 게이트 전압 레벨 10V로 클램프된다.
이러한 특징은 전체 입력 및 부하 범위에 걸친 VDD 커패시터를 적절한 레벨로 충전할 수 있는 간단한 레귤레이터(외부저항 및 다이오드)를 구현할 수 있게 한다.
드레인 핀 전압이 펄싱할 때 다이오드(D)는 펄스를 정류하며, 저항(R)과 커패시터(C)는 펄스를 평균해서 DC 전압과 전원을 VDD에 공급한다.
표 1은 TI Designs 범용 AC 입력 5V/3A 출력 레퍼런스 디자인에 기초한 바이어스 결과이다. 이 레퍼런스 디자인은 UCC28704 및 UCC24636, 범용 오프라인 입력, 5V-3A 출력 플라이백 컨버터를 기반으로 한다.

▲ 표 1. 간단한 레귤레이터를 이용한 바이어스 결과
그 결과, 컨버터 출력이 3V로 떨어지는 경우에도 최소 컨트롤러 VDD 전압이 4.57V 이상이며, UCC24636 동작을 지속하는 데 충분한 바이어스 전압이 유지된다는 것을 알 수 있다.
USB 스마트폰 배터리를 충전하기 위해 오프라인 AC 전원을 5V로 변환하는 경우, SR 컨트롤러가 적절히 바이어스되면 효율성이 높아진다.
텍사스 인스트루먼츠(TEXAS INSTRUMENTS)















































