전압 레퍼런스 잡음은 랜덤(불규칙) 신호이기 때문에 출력 전압 정확도에 영향을 준다. 예를 들어 1mVP-P의 출력 잡음이 있다면, 3V 레퍼런스의 경우 이 출력 잡음이 레퍼런스 초기 정확도에 영향을 미치는 0.033% 전압 불규칙성으로 해석된다. 여기서는 전압 레퍼런스에서 저주파수 잡음을 측정 및 감소시키는 간단하고 효과적인 방법을 제시한다. 애플리케이션 예제의 목표는 저주파수 잡음(0.1Hz∼10Hz)을 1㎶P-P 이하로 달성하는 것이다.
전압 레퍼런스의 전압 잡음과 온도 드리프트는 보통 DAS (Data Acquisition System) 측정 한계를 결정한다. 전압 레퍼런스 데이터 시트는 일반적으로 다음과 같이 2개의 분류기준에 따라 잡음 사양을 명시한다. 먼저, μVP-P로 표시되는 저주파수(0.1Hz∼10Hz) 잡음, 그리고 μVRMS로 표시되는 특정 대역(예를 들면 10Hz∼1kHz)의 광대역 잡음 또는
로 표시되는 잡음 스펙트럼 밀도가 평탄해지는 주파수에서의 전압 잡음 밀도를 명시한다.
데이터 시트에서 잡음과 광대역 잡음 사양을 따로 명시하는 이유는, 광대역 잡음의 경우 저역통과필터(Lowpass Fil-tering)를 사용한 시스템 애플리케이션에서 크게 감소할 수 있기 때문이다.
그러나 저주파수 잡음 필터링은 번거롭고 실용성이 떨어진다. 저주파수를 걸러내기 위해 대형 커패시터가 필요하기 때문이다.
전압 레퍼런스의 잡음 측정
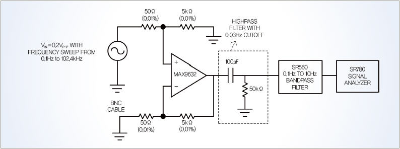
전압 레퍼런스의 잡음을 측정하는 표준 방식은 그림 1을 참고한다.

▲ 그림 1. 전압 레퍼런스 잡음 측정을 위한 일반적인 구성
전압 레퍼런스 출력이 0.1Hz 이상의 주파수를 통과시키는 고역 통과 필터(Highpass Filter)로 들어간다. 고역 통과 필터는 전압 레퍼런스 출력의 직류차단(DC-blocking)을 제공하고, 고역 통과 필터 차단(임계) 주파수 이상의 교류(AC) 신호 콘텐츠만 저잡음 전치증폭기(Preamplifier)에 도달할 수 있도록 하는 두 가지 혜택을 제공한다.
다음은 이 회로의 성능에 영향을 미치거나 성능을 제한하므로 고려해야 할 사항이다.
① 고역통과필터의 차단 주파수를 낮추기 위해서는 값비싼 큰 용량의 저누설(Low-Leakage), 고품질 커패시터가 필요하다.
② 입력 저항의 플리커(Flicker) 잡음과 저잡음 전치증폭기의 입력 전류 잡음이 더해져 입력 저항이 초래한 저주파수 잡음이 결정된다. 따라서 크기가 작은 저항일수록 저주파수 잡음을 생성한다. 그러나 저항이 낮아지면 고역 통과 필터의 차단 주파수를 달성하기 위해 더욱 큰 정전용량(Capacitance)이 필요하다.
③ 고역 통과 필터가 초래한 잡음이 중요한 이유는, 전치증폭기 입력 전압 잡음에 더해지기 때문이다. 결과적으로 전치증폭기 입력단에서 잡음의 총합은 전압 레퍼런스 잡음보다 훨씬 적을 것이다.
또 다른 잡음 측정 방법
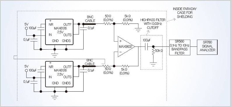
그림 2와 같은 구성에서는 저주파수 잡음을 정확히 결정하기 위해 2개의 동일한 전압 레퍼런스를 이용한다. 이는 간접적으로 잡음을 측정하는 방식이다(동일한 제조 배치). 두 개의 다른 구성 요소 잡음은 유사한 성능을 보이지만, 상호 연관이 없다는 가정을 바탕으로 동작한다.

▲ 그림 2. 전압 레퍼런스 잡음 성능 평가를 위한 구성 제안
위 실험의 구성에는 한 쌍의 MAX6126 초저 잡음 전압 레퍼런스를 이용한다. 그림 2의 세부 구성에 표시된 점선은 모든 테스트 회로가 패러데이 금속 케이지로 외부 환경과 차단됐다는 것을 나타낸다. 자세한 벤치 구성은 그림 6, 그림 7에 나타나 있다.

▲ 그림 6. 상세한 벤치 구성 모습

▲ 그림 7. 그림 6에 나타난 패러데이 케이지의 내부 구성
각 전압 레퍼런스의 비연관 잡음을 합산해 결과적으로 전치증폭기 입력단의 총 잡음을 식 (1)과 같이 표시할 수 있다.

이 식에서 eN은 두 전압 레퍼런스의 잡음 총합이고 e1, e2는 각 전압 레퍼런스와 관련된 잡음을 나타낸다.
만약 두 개의 동일한 전압 레퍼런스가 똑같은 잡음 성능을 갖고 있다면 e1=e2=e와 같이 되며, 그 결과 식 (1)은 식 (2)가 된다.

한 개의 전압 레퍼런스가 기여하는 잡음을 결정하기 위해 식 (2)에서
의 보정 계수가 사용됐다.
이 구성(ein)에서 차동 증폭기의 총 입력 잡음은 식 (3)과 같이 계산된다. 잡음 신호 e0은 회로 잡음원(전압 레퍼런스 제외)의 기여분을 포함한다. 이때 모든 잡음원은 상호 관련이 없다고 가정한다.

총 입력 잡음은 증폭 및 여과된다. 그 결과 나타나는 잡음 신호 eout은 스펙트럼 분석기 입력단에 적용된다.
이 잡음 신호는 아래에 있는 식 (4)와 같이 나타낼 수 있다. 식 (4)에서 G와 F는 각각 차동 증폭기와 필터의 전달 함수를 나타낸다.

식 (3)과 식 (4)의 결과를 이용해 이 구성의 출력 잡음 신호 eout을 식 (5)와 같이 표시할 수 있다.

전압 레퍼런스를 삭제하고 차동 증폭기 입력단을 접지에 연결함으로써 이 구성의 잡음을 따로 측정할 수 있다. 이 경우 출력 잡음 신호 eout0은 e0의 결과값이다. 이것은 식 (6)과 같이 표시할 수 있다.

식 (5)와 식 (6)의 결과값으로, 레퍼런스 잡음 전압을 식 (7)과 같이 측정할 수 있다.

이 구성(G*F)의 전달 함수는 네트워크 분석기로 쉽게 측정할 수 있다.
MAX6126은 잡음 제거 핀 NR을 갖고 있으며, 이 핀으로 외부 커패시터를 접지에 연결할 수 있다. 외부 커패시터의 경우 온칩 레지스터(20kΩtyp)와 함께 내부 레퍼런스 잡음을 감소시키는 저역 통과 필터를 형성한다. 또한 0.1㎌ 잡음 제거 커패시터와 함께 100Hz 이상 주파수의 스펙트럼 요소를 걸러낼 수 있다.
이 글에서 100㎌ 잡음 제거 커패시터는 저역 통과 필터의 차단 주파수가 0.1Hz이므로 1/f 잡음(0.1Hz∼10Hz)을 줄이는 데 사용될 수 있다.
MAX9632 연산 증폭기는 1/f과 광대역 잡음에서 모두 초저 잡음용으로 선택되는 증폭기다. MAX9632는 차동 증폭기 구성에 사용된다.
차동 전압 이득은 잘 조합된 5KΩ과 50Ω 저항 비율에 의한 것이다. 이렇게 0.01% 일치하는 저항은 CMRR 성능 개선을 위해 사용되고, 그 결과 외부 RF/AC 라인 신호의 기생적 결합(Para-sitic Coupling)으로 주입되는 원치 않는 일반 모드의 잡음을 거부(제거)한다. 100V/V 이득이 사용되지만 원한다면 그보다 더 높게 설정할 수 있다. 그러나 BW=GBW/이득이므로 차동 증폭기의 대역폭 BW가 감소된다.
차동 증폭기의 출력은 고역 통과 필터에 적용된다. 고역 통과 필터는 저항과 커패시터 값을 기초로 필터 차단 주파수에 대해 적절한 설정을 가능하게 한다. 100㎌과 50kΩ의 조합은 0.03Hz 이상의 주파수를 통과시키는 데 사용된다.
저잡음 전치증폭기 뒤에 고역 통과 필터를 사용하면 다양한 장점을 활용할 수 있다. 이제 일반 커패시터와 저항 컴포넌트를 사용할 수 있는데, 그 이유는 필터가 증폭단(Gain Stage) 뒤에 위치하므로 이들의 잡음이 별로 영향을 주지 않기 때문이다.
또 원하는 대로 필터 차단 주파수를 설정할 수 있다. 신호 분석기 입력은 직류결합(DC-Coupling) 모드로 설정된다는 데 유의해야 한다.
따라서 신호분석기 교류결합(AC- Coupling) 모드 설정에서의 고역 통과 필터 차단 주파수에 의해 발생되는 측정 제약 요인이 없다.
신호 체인의 주파수 응답
그림 3의 구성은 그림 2에 나타난 잡음 측정 구성의 주파수 응답을 평가하기 위해 사용된다. 이 경우 테스트 신호는 차동 증폭기의 입력단 하나에 적용되고, 나머지 입력단은 접지에 연결된다.

▲ 그림 3. 주파수 응답을 측정하기 위한 테스트 구성(그림 2에 대응)
주파수 응답 함수는 G*F[식 (7) 참고]이다. 그림 4에 나타난 바와 같이, 저주파 대역(0.1Hz∼10Hz) 내에서 RTO (Referred to Output) 잡음의 이득은 40dB 또는 100V/V까지 증가한다. 0.1Hz와 10Hz는 사용된 외부 대역 통과 필터의 차단 주파수이기 때문에, 이득응답 측면에서 -3dB 포인트가 발생한다.
그림 4를 보면 주파수 대역(0.1Hz∼10Hz) 내에서 RTO 잡음 이득이 40dB 또는 100V/V까지 증가한다고 가정하는 것이 안전하다.

▲ 그림 4. 잡음 측정 구성의 AC 이득 주파수 응답(G*F)
그리고 그림 5는 교정(Calibration) 잡음의 시간영역 출력 구성을 나타낸다. 이 구성에서 입력단은 접지와 연결돼 있다. 출력 잡음은 64초 타임 슬롯 내에서 기록되며, 주파수 영역에서 0.1Hz에 해당되는 10초가 넘는 것이 확실하다. 이것이 유용한 이유는 전체 64초 시간 내 어떤 10초 구간에서도 피크-피크(Peak to Peak) 값에 거의 변화가 없기 때문이다. 그림 6은 벤치 구성과 사용된 장비 사진을, 그림 7은 이 구성의 세부 요소를 나타낸 것이다.

▲ 그림 5. 교정 잡음 eout0의 시간 영역 구성[식 (6) 참고]
전압 레퍼런스 저주파수 잡음(0.1Hz∼10Hz) 측정
그림 8은 2개의 MAX6126 요소에 상응하는 시간 영역 출력 잡음을 나타낸 것이다. 측정 구성은 그림 2와 같다. 교정 잡음 구성과 같이 출력 잡음은 64초 시간 슬롯 내에 기록된다. 식 (7)은 하나의 전압 레퍼런스가 기여한 잡음을 계산하는 데 사용된다.

▲ 그림 8. 2개의 MAX6126을 사용한 출력 잡음 구성(그림 2의 테스트 구성 참고)

이 결과값을 식 (7)에 대입하면 e=0.9055㎶P-P가 된다. 보정항(eout02) 없이 계산한 레퍼런스 잡음은 e=0.919㎶P-P이다. 따라서 교정 잡음은 전압 레퍼런스 잡음에 비해 무시해도 될 정도로 작다.
전압 레퍼런스에서의 잡음 제거 커패시터 효과
그림 9에 나타난 바와 같이, 그림 2의 구성에서 사용된 잡음 제거(NR) 커패시터가 디지키(Digikey) 유통에서 구입한 100㎌(X5R, 10V, 1206 사이즈) 커패시터로 변경됐다. 이 대용량 100㎌ 커패시터는 그림 10과 같이 0.1Hz∼10Hz 잡음을 개선한다.

▲ 그림 9. 100㎌ NR 커패시터를 사용한 MAX6126 잡음 구성

▲ 그림 10. 그림 9의 테스트 구성에서 출력 잡음
식 (7)은 또 다시 하나의 전압 레퍼런스에서 기여한 잡음을 계산하는 데 사용된다.

이 결과값을 식 (7)에 대입하면 e=0.5769㎶P-P가 된다. 보정항(eout02) 없이 계산한 레퍼런스 잡음 e=0.5982㎶P-P이다. 따라서 교정 잡음은 전압 레퍼런스 잡음에 비해 무시해도 될 정도로 작다.
경쟁사의 전압 레퍼런스로 0.1Hz∼10Hz 잡음 측정
그림 11은 2개 구성 요소를 사용한 동일한 테스트 구성(그림 9 참고)에서 경쟁 전압 레퍼런스의 성능을 나타낸다. CLOAD는 MAX6126 구성에서 사용한 0.1㎌ 대신 10㎌으로 교체했다. 경쟁 부품은 CLOAD = 10㎌ 일 때 최상의 잡음 성능을 나타낸다. 식 (7)은 또 다시 한 전압 레퍼런스에서 기여한 잡음을 계산하는 데 사용된다.

▲ 그림 11. CLOAD=10㎌인 경쟁사 부품을 이용한 출력 잡음

이 결과값을 식 (7)에 대입하면 e=0.5776㎶P-P가 된다. 보정항(eout02) 없이 계산한 레퍼런스 잡음 e=0.5989㎶P-P이다. 따라서 교정 잡음은 전압 레퍼런스 잡음에 비해 무시해도 될 정도로 작다.
NR 커패시터에서 MAX6126의 출력 전압 온도 드리프트
앞에서 설명한 바와 같이, MAX6126의 0.1Hz∼10Hz 잡음은 대용량 NR 커패시터를 사용할 때 크게 감소한다. 그러나 레퍼런스 출력-전압 온도 드리프트는 커패시터(NR과 GND 핀 사이에 연결된다) 누설에 아주 미미한 영향을 받는다는 것을 확인해야 한다.
그림 12에 나타난 것은 커패시터 없음, 0.1㎌ 50V (C0805C104J5RAC7800) 커패시터, 100㎌ 10V (C3216X5R1A107M160AC) 커패시터 등과 같은 3가지 경우에서의 MAX6126 온도 드리프트 성능이다.

▲ 그림 12. VOUT(T)-VOUT(25℃) : NR 핀에 있는 3가지 커패시터에 대한
MAX6126의 출력 전압 온도 드리프트
MAX9632 잡음 성능
그림 13∼그림 15는 이 글에서 전치증폭기로 사용된 MAX9632의 잡음 성능을 나타낸 것이다. 이 잡음 성능 데이터는 초저 잡음 증폭기 선택이 애플리케이션에 중요한 이유를 나타낸다.

▲ 그림 13. MAX9632의 0.1Hz∼10Hz 잡음 성능(MAX9632 데이터 시트 참고)

▲ 그림 14. MAX9632 입력-전압 잡음 밀도 성능(MAX9632 데이터 시트 참고)

▲ 그림 15. MAX9632 입력-전류 잡음 밀도 성능(MAX9632 데이터 시트 참고)
☆
① 전압 레퍼런스 출력은 차등 증폭기의 입력단과 직접 연결(직류 차단 필요 없음)된다. 이 구성은 교류 결합 프론트엔드 솔루션과 다르게 고역 통과 필터에 대한 고가의 저누설, 저플리커 잡음 저항이 필요 없다.
② 전통적인 방식(그림 1 참조)에서 고역 통과 필터는 레퍼런스 출력 전압과 전치 증폭기 입력단과의 교류 결합을 위해 반드시 필요하다. 고역 통과 필터 요소와 관련된 잡음은 측정될 전압 레퍼런스 잡음보다 훨씬 낮아야 한다. 또한 프론트엔드 전치 증폭기 입력단의 잡음 전류와 커패시터 누설 잡음 전류로 인해 필터 레지스터 전역에 잡음 전압이 생성된다. 전치 증폭기의 입력 전압 잡음이 앞에서 언급한 프론트엔드 잡음 요소에 더해진다.
③ 그림 2에서 제안한 회로는 2개의 동일한 부품을 이용함으로써 전압 레퍼런스의 초저 1/f 주파수 잡음(< 1㎶P-P, 0.1Hz∼10Hz)을 측정할 수 있다. 이때 이 부품의 잡음은 서로 관련이 없다고 가정한다. 그리고 이 외에 잡음을 측정하는 다른 방식은 더 낮은 잡음 전압 레퍼런스를 이용하는 것으로, 이 잡음은 두 전압 레퍼런스 때문에 합계 잡음에서 그 값을 쉽게 뺄 수 있다.
④ MAX6126의 저주파수 잡음은 100㎌ 잡음 제거 커패시터(NR 핀과 GND 핀 사이에 연결됨)를 사용함으로써 0.9㎶P-P에서 0.6㎶P-P로 크게 줄일 수 있다는 것을 확인했다. 대용량 NR 커패시터의 단점은 파워 업 안정화 시간(Power-up Settling Time)이 훨씬 길다(10초)는 점이다.
⑤ 마지막으로 CNR=100㎌인 MAX6126은 0.1Hz∼10Hz 잡음을 나타내지만, 대기전류가 0.4mA vs 5mA와 같이 10배 정도 낮으므로 전력 절감 효과가 높다.
Srudeep Patil, Gabriel Tanase _ 맥심

















































