최근 전자기기의 전력 수요가 커지면서 실행시간을 늘리기 위해 배터리 용량이 커지는 추세이다. 이때 USB 3.x를 이용해 추가 전력을 허용하도록 충전기의 입력 전류 한계를 높이면, 더 많은 충전 전류가 공급되어 보다 빠른 충전이 가능하다. 하지만 충전기가 열로 방산하는 손실이 커진다는 단점이 있다. 여기서는 듀얼 충전기를 사용한 열 관리 방법에 대해 살펴본다.
충전용 배터리를 사용하는 전자기기의 전력 수요가 커지면서 실행시간을 더욱 늘리기 위해 배터리 용량이 커지는 추세다.
이때 높은 전력의 벽면 어댑터 및 5V, 9V, 12V에서 더 높은 전류를 공급하는 USB 3.x를 이용하여 추가 전력을 허용하게끔 충전기의 입력 전류 한계를 높이면, 더 많은 충전 전류가 공급되어 보다 빠른 충전이 가능하다.
하지만, 이럴 경우 충전기가 열로 방산하는 손실도 커진다. 지금까지는 충전-컨트롤러 IC를 가진 외부 FET를 꼼꼼히 배치함으로써 PCB 그라운드 평면 전체에 이러한 손실을 분배해왔다.
최근에는 소형 휴대 전자기기에 대한 높은 수요로 인해 IC 제조업체들이 집적 FET(I-FET)와 소형 패키징으로 배터리 충전기 IC를 개발할 수밖에 없었다.
이때 초기 설계 단계에서 열을 고려해야만 이 고전류 I-FET 충전기가 PCB 과열 없이 설계된 충전 전류를 제공할 수 있다.
휴대형 기기의 열을 관리하기 위해서는, 세심한 PCB 레이아웃이 필요하다. 예를 들어, 바닥 열 패드가 노출되어 있는 QFN 패키지의 IC에서 열을 제거하기 위해서는 그 열 패드를 열 포화되지 않은 구리 그라운드 평면에 연결시켜야 하며(내부와 반대로), 가급적이면 노출시키는 것이 좋다.
너무 많은 IC가 인접한 상태로 같은 히트싱크 그라운드 평면을 사용하게 되면, 그 평면이 열로 포화될 수 있으며 그에 따라 IC가 과열되어 저전력 열 조절 모드에 들어가거나 셧다운될 수 있다.
또한 인쇄회로기판(PCB)의 그라운드 평면이 열 포화되면, 그 디바이스의 외부 케이스 온도가 허용할 수 없는 수준까지 상승한다.
이를 방지하기 위해 각각의 IC와 그 인접 그라운드 평면 부분에 열 예산 일부를 할당해야 한다. 열 예산을 할당함으로써, 수 암페어(A)의 전류를 방출하는 작은 풋프린트의 싱글 I-FET 충전기가 디바이스 케이스 온도를 상승시키지 않고 방산할 수 있는 열의 양에 하드 리밋(hard limit)을 설정할 수 있다.
FET가 집적된 벅 충전기의 경우, IC의 효율은 다음과 같다.

그리고 열을 통한 손실은 다음과 같다.

높은 전류에서 이 손실은 내부 FET의 I2R에 의해 좌우된다. 그림 1은 다양한 충전 전류와 입력 전압에서 bq25890와 같은 배터리 충전기의 효율을 보여준다.

▲ 그림 1. I-FET 충전기 효율 예
9V 입력 어댑터에서 91% 효율의 배터리 충전기는 다음과 같은 손실로 3.8V 충전 배터리에 3A 충전 전류를 공급하도록 설정되었다.

이것은 열 1.13W와 같다. 이 충전기 IC는 4개의 레이어, 31mil 두께의 FR-4 보드에 2oz 구리로 납땜되어 있다. 이 패키지의 열 패드는 상위 구리 그라운드 주입구와 내부 및 바닥 레이어 각각의 그라운드 주입구 길을 통과하도록 납땜되었다.
이 구리는 모두 히트싱크 역할을 했다. 그림 2는 4×4mm QFN 패키지의 열 이미지를 보여준다. 여기에서 온도 상승은 IC의 상단 케이스에서 16.1°C였고, 주변온도는 25°C였다.

▲ 그림 2. 싱글 충전기 동작의 열 이미지 (VIN = 9V, VBAT = 3.8V, ICHRG = 3A)
그림 2에서 냉기는 청색/녹색으로, 온기는 황색으로, 열기는 적색부터 백색까지로 나타난다. 테스트한 PCB에는 그 밖의 다른 전력 소산 IC는 들어 있지 않았다. 따라서 구리 그라운드 영역은 무한 히트싱크와 비슷해져 포화되지 않았다. 이 상태는 IC의 황색 열점 주변의 청색과 녹색으로 증명된다.
이와 똑같은 충전기의 충전 전류를 4.5A까지 50% 높이자, 주변온도 25°C에 비교해 온도가 37°C 상승했다. 이러한 온도 상승은 일부 디바이스에서는 열 예산 범위 내에 들 수 있지만 다른 디바이스에서는 그렇지 않을 수 있다.
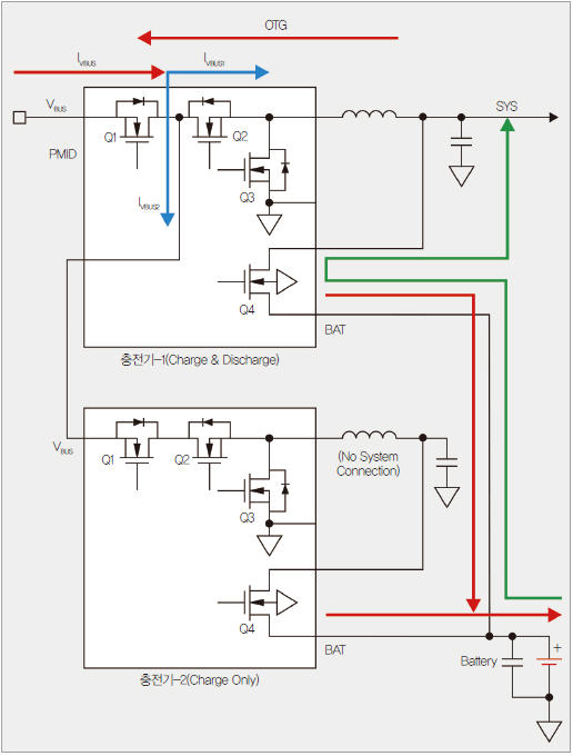
외부 FET를 가진 충전 컨트롤러와 동일한 PCB 열 분포 개념을 이용하면, 이른바 듀얼 충전기 구성이라는 2개의 병렬 I-FET 충전기 IC를 사용할 수 있다. 일반적으로 여러 충전기의 배터리-출력 핀들을 병렬 연결하면 안정성 문제가 생긴다. 이것은 CC(constant-current) 모드에 있을 때 충전기의 배터리 핀(BAT)이 높은 임피던스 전류 소스의 특성을 갖기 때문이다. CV(constant-voltage) 모드에 있더라도 종단 한참 전인 경우, 배터리 핀의 특성은 낮은 임피던스 전압 레귤레이터와 같다. 듀얼 충전기 IC의 병렬 구성이 그림 3에 나타나 있다.

▲ 그림 3. 듀얼 충전기 IC의 병렬 구성
그림 3의 충전기-1은 충전용으로 구성된다. 그러나 전력 경로를 제공하는 내부 배터리 FET(Q4)가 충분히 낮은 RDS(on)를 가진 경우, 이 IC는 Q4를 통해 배터리를 방출하기도 한다.
충전기-2는 오로지 충전용으로만 구성된다. 필요하다면, 높은 임피던스 모드에 대해 충전기-2가 구성된 후 충전기-1만 단독으로 VBUS 위치에서 USB OTG(On-The-Go) 5V 전력 레일을 공급한다. 같은 종단 전압과 전류 설정, 고해상 정밀성에도 불구하고, 각 충전기의 내부 레퍼런스 전압 및 전류의 불일치 때문에, 둘 중 한 충전기는 항상 다른 충전기 앞에서 종결된다.
두 충전기가 모두 같은 종단 전류에 설정되는 경우, 두 충전기는 전하를 종결시키는 데 어려움을 겪게 될 것이다.따라서 한 충전기의 종단 전류(일반적으로 충전기-2)를 다른 충전기(일반적으로 충전기-1)보다 더 높이 설정해야 종단이 원활해진다.
필요한 총 입력 전류가 높은 경우(예컨대, 5V 어댑터에서 ICHARGE>5A인 경우), 병렬 구성의 열 방산이 가장 뛰어나다. 두 입력 핀이 모두 연결돼 있다면, 어느 쪽 충전기도 상호 VBUS 노드 위치에 루프 불안정을 발생시키지 않고는 자동 ICO(input-current-limit optimization) 컨트롤 루프를 이용해 최대 어댑터 파워를 추출하지 못한다.
따라서 각 충전기 전류-한계 기능을 그 어댑터 최대 출력 전류의 절반으로 설정해야 한다. 인덕터 전류 정격도 절반으로 낮출 수 있다.
VINDPM 루프가 불안정을 일으키지 않도록 방지하고 시스템을 구동할 때 충전기-1에 우선순위를 주려면, 충전기-2의 VINDPM를 충전기-1보다 높게 설정해야 한다.
그 충전기들이 집적된 ADC (analog-to-digital converter)로 충전 전류와 입력, 시스템과 배터리 전압을 실시간으로 측정한다면, 호스트 소프트웨어가 지속적으로 이러한 정보와 루프 상태 비트를 모니터링해야 한다. 그 후, 그 호스트 소프트웨어는 각 충전기의 전류 한계와 충전 전류 설정을 갱신하여 어댑터 전력을 극대화하면서 2개 충전기의 전류 및 열 부담을 균형 잡아야 한다.
필요한 총 입력 전류가 낮고(예, ICHARGE < 5A인 경우, 또는 9V부터 12V까지 어댑터가 변하는 경우), 충전기-1의 역-차단 및 전류제한 FET(Q1)가 충분히 낮은 RDS(on)을 가진 경우에는 그림 4의 캐스케이드 구성이 더 나은 구성일 수 있다.

▲ 그림 4. 듀얼 충전기 IC의 캐스케이드 구성
이 캐스케이드 구성에서 충전기-1은 두 충전기 모두의 총 입력 전류를 제어한다. 호스트 소프트웨어 개발이 크게 간소화된 이유는 충전기-1의 VINDPM 및 ICO를 활용해 어댑터 전력 추출을 극대화할 수 있기 때문이다. CV 모드에 있을 때 시스템 부하 과도현상이 클 경우, 충전기-1의 벅 컨버터는 더 높은 입력 전류를 볼 수 있다.
따라서 어댑터의 전체 입력 전류를 처리할 수 있도록 충전기-1의 크기를 조절해야 한다. 같은 충전기 제품군이지만 I2C 어드레스가 다른 제품들을 사용하는 경우, 예컨대 충전기-1에는 bq25890, 충전기-2에는 bq25892을 사용할 경우, 각 충전기의 I2C 통신선들을 서로 전환하는 데 추가 하드웨어가 필요치 않으므로 개발이 훨씬 쉬워진다.
이 캐스케이드 충전기(그림 4)는 같은 PCB와 그림 2의 테스트 환경을 이용해 2.25A 충전 전류를 3.8V 배터리에 공급하도록 설정되었고, 효율은 92%였다. 각 충전기의 열 손실은 다음과 같았다.

두 충전기의 상단 케이스 온도는 그림 5의 열 카메라 이미지로 측정했을 때, 주변온도 25°C 위로 불과 17°C만 상승했다. 이것은 충전 전류가 50% 상승한 그림 2의 싱글 충전기 사례보다 1°C 더 높은 것에 불과하다.

▲ 그림 5. 듀얼 충전기 동작의 열 이미지 (VIN = 9V, VBAT = 3.8V, ICHRG = 4.5A)
그림 6은 충전기가 정전류 조절에서 정전압 조절로 전환되는 전형적인 충전기-종단 프로파일을 보여주고 있다. 이때는 이전 권고에 따라, 깨끗한 종단을 위해 충전기-2가 충전기-1 앞에서 충전을 종결한다.

▲ 그림 6. 듀얼 충전기 충전-종단 프로파일
☆
대부분의 배터리-충전기 IC는 열 조절 루프로 충전 전류를 낮춰 과열로 인한 IC 손상을 방지한다. 따라서 실제 외부 케이스 온도를 유지하면서 충전 전류를 오늘날의 고용량 배터리에 극대화시키려면 PCB 열 관리가 반드시 필요하다.
열 관리란, 모든 열 발생 IC들에 열 예산을 할당하고, IC를 꼼꼼히 배치하고, PCB의 히트싱크 그라운딩으로 구리 주입구와 PCB 그라운드 평면을 열 포화시키지 않으며 열을 분산하는 것을 말한다.
병렬 구성이든 캐스케이드 구성이든 애플리케이션에 따라 I-FET 듀얼 충전기를 사용하면 낮은 IC 및 케이스 온도에서 열 분산이 개선된다. 아울러 더 빠르게 쿨링 가능한 충전과 더 긴 디바이스 실행횟수를 보장할 수 있다.

Jeff Falin _ 텍사스 인스트루먼트



















































