[첨단 헬로티]

자동차 전조등, 산업용/상업용 사이니지, 건축 조명, 다양한 컨슈머 기기 애플리케이션을 비롯한 최신 조명 시스템에서 고전력 LED의 사용이 빠르게 늘어나고 있다. 이와 같이 LED 기술로 전환하는 것은 솔리드 스테이트 조명이 전통적인 조명에 비해서 그럴 만한 이점들이 있기 때문이다. 전기 전력을 광 출력으로 변환할 때의 높은 효율과 긴 수명을 들 수 있다.
갈수록 다양한 애플리케이션으로 LED 조명이 도입됨에 따라서 더 높은 광 출력을 위해서 점점 더 높은 LED 전류가 요구되고 있다. 고전류 LED 스트링을 구동하기 위해서 가장 중요한 과제는 잘 레귤레이트 된 LED 전류를 제공하면서 전원 컨버터 스테이지에서는 높은 효율을 유지하는 것이다. 전원 컨버터에서 효율이 좋지 않으면 원치 않는 열을 발생시키는 것으로 이어진다. 이렇게 효율이 좋지 않을 수 있는 가장 큰 요인이 전류 레귤레이터 회로의 스위칭 소자이다.
LT3762는 동기식 부스트 LED 컨트롤러로서, 고전력 스텝업 LED 드라이버 시스템에서 발생되는 효율 손실 요인을 줄일 수 있도록 설계되었다. 이 디바이스의 동기식 동작은 비동기식 dc-dc 컨버터에서 캐치 다이오드의 포워드 전압 강하로 인해서 발생되는 손실을 최소화한다. 그러므로 LT3762는 비슷한 비동기식 스텝업 LED 드라이버에 비해서 훨씬 더 높은 출력 전류를 제공할 수 있다. 특히 이 점이 빛을 발하는 때가 낮은 입력 전압일 때이다. 낮은 입력 전압일 때의 동작을 향상시키기 위해, 입력이 7.5V 아래로 떨어지더라도 온보드 dc-dc 레귤레이터가 게이트 구동 회로로 7.5V를 제공할 수 있다. 낮은 입력 전압으로도 강한 게이트 구동 전압을 제공할 수 있으므로, 입력 전압이 떨어지더라도 MOSFET이 더 적은 열을 발생시키고 동작 입력 범위의 낮은 쪽을 최저 3V로까지 확장할 수 있다.

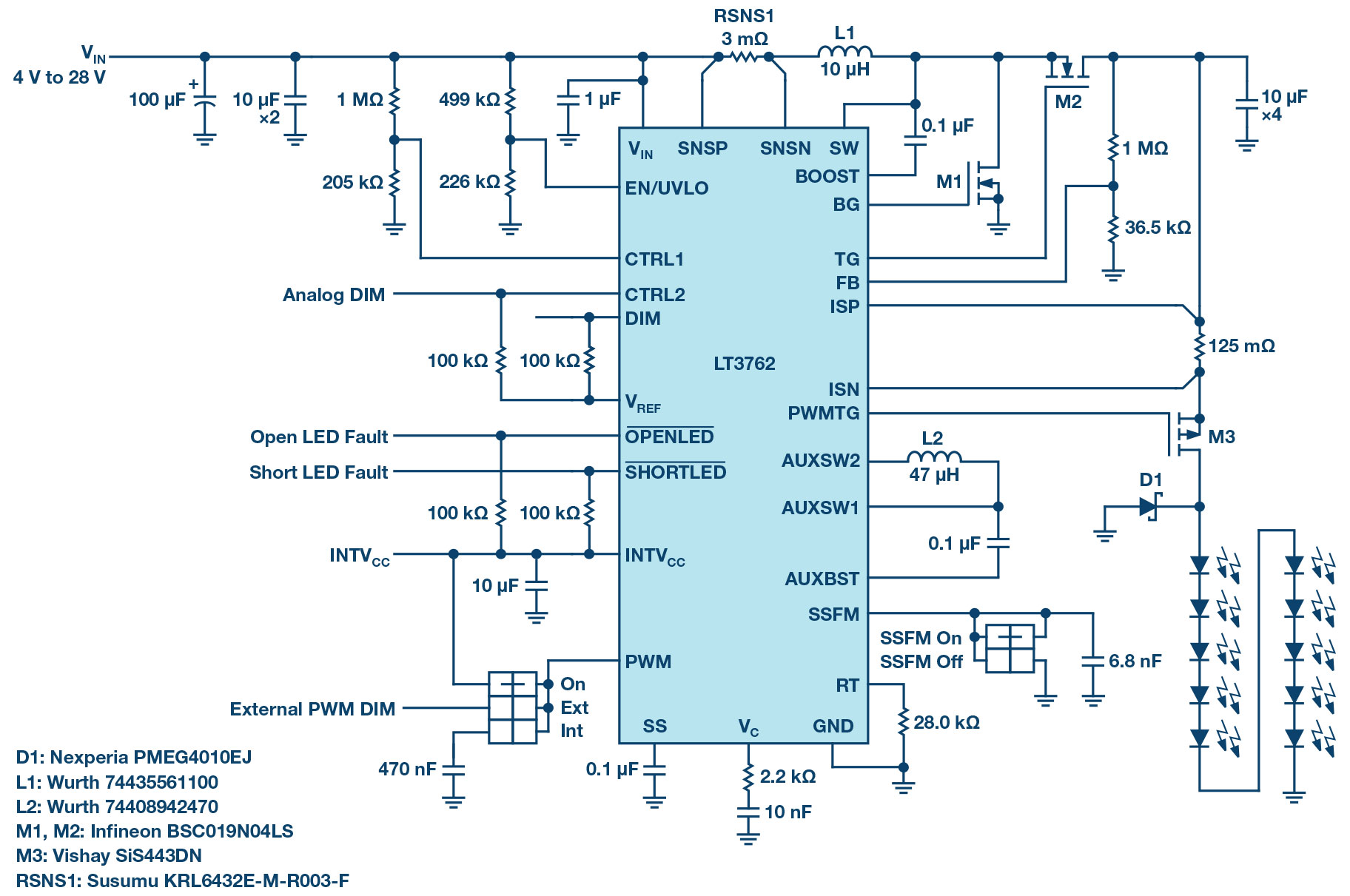
그림 1. LT3762 데모 회로(DC2342A)로서, 넓은 입력 전압 범위에 걸쳐서 최대 32V LED를 2A로 구동할 수 있다. 이 데모 회로를 출력 전력을 높이기 위해서 추가적인 MOSFET과 커패시터를 사용해서 손쉽게 수정할 수 있다.
이 스텝업 LED 컨트롤러는 100kHz~1MHz 고정 스위칭 주파수로 동작하도록 구성할 수 있으며, 선택적으로 -30% x fSW확산 스펙트럼 주파수 변조를 사용해서 스위칭과 관련된 EMI 에너지 피크를 낮출 수 있다. 또 LT3762는 스텝업, 스텝다운, 스텝업/스텝다운 토폴로지로 LED를 구동할 수 있다. 상측 PMOS 차단 스위치는 PWM 디밍을 수월하게 하고 LED가 개방/단락 회로 조건이 되었을 때 디바이스를 손상으로부터 보호한다.
또한 LT3762는 내부 PWM 생성기를 포함하므로, 단일 커패시터와 dc 전압을 사용해서 주파수와 펄스 폭을 최대 250:1 PWM 디밍 비율로 설정할 수 있으며, 또 다르게는 외부 PWM 신호를 사용해서 최대 3000:1에 이르는 디밍 비율을 달성할 수 있다. 그림 2는 LT3762를 채택한 데모 회로 애플리케이션(DC2342A)으로서, 4V~28V 입력 전압 범위로 최대 32V LED를 2A로 구동하도록 구성되었다. LT3762 동기식 부스트 LED 컨트롤러는 4mm x 5mm QFN 패키지와 28리드 TSSOP 패키지로 제공된다.

그림 2. LT3762를 사용한 32V/2A 부스트 LED 드라이버
동기식 스위칭
비동기식 dc-dc 컨버터 토폴로지에서는, 수동 스위치로 쇼트키 캐치 다이오드를 사용함으로써 컨버터의 제어를 단일 MOSFET의 펄스 폭 변조만 하면 되는 것으로 단순화한다. 하지만 제어 관점에서는 일을 단순화하지만, 출력으로 제공할 수 있는 전류 양을 제한한다. PN 접합 디바이스 같은 쇼트키 다이오드는 전류가 흐를 때 포워드 전압 강하를 일으킨다. 쇼트키 다이오드로 소모되는 전력은 포워드 전압 강하와 전류의 곱이기 때문에, 출력 전류가 심하게 높을 때는 전도 손실이 수 와트까지 이를 수 있다. 그러면 쇼트키 다이오드에서 열이 발생되고 컨버터의 효율을 저하시킬 수 있다.
LT3762 동기식 스위칭 컨버터는 비동기식 컨버터의 이와 같은 출력 전류 한계를 겪지 않는다. 동기식 컨버터는 쇼트키 다이오드를 이차 MOSFET으로 대체하기 때문이다. 쇼트키 다이오드와 달리, MOSFET은 포워드 전압 강하를 일으키지 않는다. 대신에 MOSFET은 디바이스를 최대로 구동했을 때 드레인에서 소스로 약간의 저항을 형성한다. 높은 전류가 흐르더라도 MOSFET으로부터 발생되는 전도 손실은 쇼트키 다이오드를 사용할 때보다 훨씬 낮다. 전력 손실은 전류의 제곱에 드레인 소스 저항을 곱한 것에 비례하기 때문이다. 그림 3에서 보듯이, 가장 낮은 입력 전압인 7V로도 MOSFET의 온도 상승이 약 30°C밖에 되지 않는다는 것을 알 수 있다.

그림 3. 비슷한 부품들을 사용해서 동일한 테스트 조건으로, 동기식 LT3762(왼쪽)가 32V LED 스트링을 2A로 구동할 때 비동기식 LT3755-2 회로(오른쪽)보다 온도 상승이 훨씬 낮다는 것을 알 수 있다. 이처럼 열 성능이 향상되는 것은 쇼트키 캐치 다이오드를 동기화 된 MOSFET으로 대체하기 때문이다. 그럼으로써 다이오드의 포워드 전압 강하로 인해서 발생되는 손실을 줄일 수 있다.
낮은 입력 전압 동작
고전력 부스트 LED 컨트롤러의 또 다른 까다로운 점은 낮은 입력 전압 동작일 때이다. 대부분의 부스트 dc-dc 레귤레이터 IC는 디바이스 입력으로 구동되는 내부 LDO 전압 레귤레이터를 사용해서 IC 내부의 아날로그 및 디지털 제어 회로로 저전압 전력을 제공한다. 이 내부 LDO 레귤레이터로부터 전력을 소모하는 회로 중에서 게이트 드라이버가 가장 많은 전력을 소모하며, LDO 레귤레이터의 출력이 변동하는 것에 의해서 성능이 영향을 받는다. 입력 전압이 LDO 출력 전압 아래로 떨어지면, LDO 출력이 붕괴되기 시작하고, 그러면 게이트 드라이버가 MOSFET을 적절히 구동할 수 있는 능력이 제한된다. MOSFET이 완전히 구동되지 않으면 더 높은 저항 상태로 동작함으로써 전류가 흐를 때 열의 형태로 전력 손실을 일으킨다.
스텝업 컨버터 토폴로지에서 낮은 입력 전압 동작은 입력 전류를 높이며, 그런데다 MOSFET 디바이스의 저항이 높아지기까지 하면 전도 손실이 악화된다. 이 때문에 레귤레이터 IC의 게이트 구동 전압에 따라서 디바이스가 과열을 일으키지 않으면서 성공적으로 달성할 수 있는 낮은 입력 전압 범위가 심각하게 제한될 수 있다.
LT3762는 LDO 레귤레이터 대신에 벅-부스트 dc-dc 레귤레이터를 사용해서 입력 전압이 낮더라도 내부 회로를 구동하기 위한 7.5V를 제공할 수 있다. 이 벅-부스트 레귤레이터는 LT3762 IC의 3개 핀만을 차지하며 2개의 추가적인 소자 부품만을 필요로 한다. 내부 LDO 컨트롤러 디바이스들의 최소 입력 전압이 4.5V부터 6V까지인 것에 비해서, LT3762는 이 입력 동작 범위를 3V로까지 확장할 수 있다. 벅-부스트 컨버터의 7.5V 출력이 게이트 드라이버로 전력을 공급하고, 6V/7V 게이트 구동 MOSFET을 사용할 수 있다. 게이트 구동 전압이 높은 MOSFET일수록 드레인-소스 저항이 낮으며, (스위칭 손실은 별개로 하고) 게이트 구동 전압이 낮은 것들보다 더 효율적으로 동작한다.

그림 4. LT3762를 사용한 32V/2A LED 드라이버가 넓은 입력 범위에 걸쳐서 높은 효율을 달성한다. 낮은 VIN폴드백은 과도한 스위치/인덕터 전류를 피할 수 있도록 한다. 24V 입력에서 비동기식 스위칭이 시작된다.
유연한 토폴로지
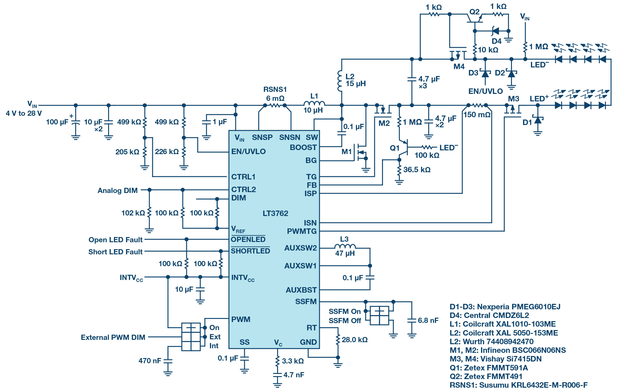
ADI의 대부분의 부스트 LED 드라이버와 마찬가지로 LT3762도 LED를 스텝업 구성으로 구동할 뿐만 아니라, 스텝다운(벅 모드)과 스텝업/스텝다운(벅-부스트 모드와 부스트-벅 모드)으로도 구성할 수 있다. 이들 부스트 컨버터 토폴로지 중에서, ADI가 특허를 보유한 부스트-벅 모드 구성은 스텝업/스텝다운 컨버터로 동작하면서 부가적으로 EMI를 낮추는 이점을 거둘 수 있다. 이 토폴로지는 하나는 입력 측과 또 하나는 출력 측에 2개 인덕터를 사용해서 스위칭에 의해서 발생되는 잡음을 필터링하는 것을 수월하게 한다. 이들 인덕터가 LED 부하는 물론이고 입력 전원과 여타 디바이스들로 EMI가 결합되는 것을 억제한다.
또한 부스트-벅 모드 토폴로지로 추가적인 회로를 사용해서 LED- 노드가 GND로 단락 되는 것을 보호할 수 있다. 그림 5의 회로는 LT3762를 부스트-벅 모드로 구성하고 이 보호 회로를 추가한 것을 보여준다. LED-가 GND로 단락 되는 이벤트가 발생되면, M4를 강제로 턴오프 해서 인덕터를 거쳐 입력까지의 전도 경로를 차단해서 과도한 전류 소비가 일어나지 않도록 한다. M4가 턴오프 되면, D3이 EN/UVLO 핀을 로우로 풀링 해서 단락 회로 조건이 제거될 때까지 컨버터가 스위칭을 정지하도록 한다. 이 보호 회로를 추가하는 것과 더불어서 LT3762의 내부 개방/단락 회로 검출 기능을 결합함으로써 가혹한 환경에서도 다양한 결함 조건을 견딜 수 있는 견고한 솔루션을 달성할 수 있다.

맺음말
비동기식 부스트 컨버터는 상당한 전력 손실과 캐치 다이오드 발열을 일으키지 않으면서 높은 출력 전류를 제공하기가 어렵다. 쇼트키 다이오드에 의해서 발생되는 손실 외에도, 이러한 컨버터는 입력 전압이 떨어질 때 최대의 전력 출력을 유지하는 것이 어렵다. 비동기식 dc-dc 컨버터는 높은 전력대에는 적합하지 않으며, 이러한 애플리케이션을 충족하기 위해서는 동기식 스위칭을 구현해야 한다. LT3762 부스트 LED 컨트롤러는 동기식 스위칭을 사용해서 높은 출력 전류를 제공하는 문제를 해결하고, 온보드 dc-dc 컨버터를 사용해서 훨씬 낮은 입력 전압으로 동작할 수 있으며, 다양한 회로 토폴로지로 사용할 수 있는 유연성이 뛰어난 제품이다.
글 / 카일 로렌스(Kyle Lawrence) 아나로그디바이스(Analog Devices)–Analog Dialogue





