[첨단 헬로티]
퇴근길 해질녘에 차량 내부의 디스플레이와 시스템이 점점 밝아지는 것을 경험해보았을 것이다. 예전 자동차들은 수동으로 디스플레이 밝기를 조절해야 했으나, 오늘날에는 운전자의 개입 없이도 자동으로 조명이 조절된다.
연산 증폭기는 차량에서 운전자가 디스플레이를 편안하게 보고 전력을 절감하도록 백라이팅을 제어할 수 있는 간단한 방법이다. 더 복잡한 광 센서 대신에 연산 증폭기를 사용하면 더 유연하고 맞춤화가 가능하다.

트랜스임피던스 구성으로 연산 증폭기 설계
헤드 유닛, 원격 디스플레이, 클러스터, 헤드업 디스플레이(HUD)와 같은 오토모티브 디스플레이 시스템은 주변 조도를 회로로 감지하고 그에 따라서 아날로그-디지털 컨버터(ADC)나 마이크로컨트롤러를 통해서 빛의 세기 또는 시간대에 따라 백라이트 밝기를 조절한다. 트랜스임피던스 증폭기 회로, 보다 구체적으로는 포토다이오드 증폭기 회로는 이러한 주변 빛의 변화를 감지하고 그에 따라서 응답할 수 있다.
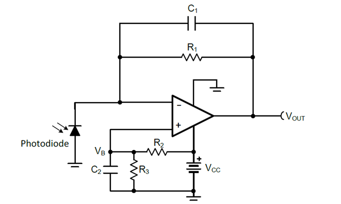
포토다이오드 증폭기 회로는 포토다이오드의 낮은 전류를 유용한 전압으로 변환하는 것을 목표로 한다. 이를 위해 [그림 1]과 같이 연산 증폭기를 트랜스임피던스 구성으로 설계한다. 포토다이오드는 가시 광선, 적외선, 자외선 같은 다양한 광원을 감지할 수 있다. 포토다이오드가 더 많은 빛 에너지에 노출되면 더 높은 전류를 발생시켜서 회로의 출력 전압을 높인다.
차량에 트랜스임피던스 구성 사용
차량에 사용하기 위해서는 연산 증폭기의 비반전 입력에 작은 바이어스 전압을 인가해야 한다. 그래야 입력 전류가 없을 때 출력이 음의 전원 레일에서 포화를 일으키지 않는다. 흔히 양의 전압 전원의 저항 분배기를 사용해서 비반전 입력을 접지보다 높게 바이어스 한다. 이러한 역 바이어스는 포토다이오드 접합부 커패시턴스를 낮추는 대신에, 회로가 더 빨리 응답할 수 있다. 역 바이어스는 또한 고주파수 성능을 향상시킨다. 회로 안정성을 유지하기 위해서 피드백 커패시터를 필요로 한다.

▲그림 1: 비반전 입력에서 역 오프셋 바이어스를 사용한 트랜스임피던스 증폭기 구성
포토다이오드 증폭기를 사용하면 회로를 필요에 따라 유연하게 맞춤화할 수 있다. 오토모티브급 연산 증폭기를 전략적으로 선택하거나 회로의 구성 부품들을 조정해서 이득을 제어할 수 있다. 이렇게 해서 적절한 입력 바이어스 전류를 제공하거나 보정을 추가해서 어떠한 안정성 문제를 교정할 수 있다. 또한, 각각의 특정 애플리케이션에 적합하게 사용할 수 있도록 다양한 오토모티브급 연산 증폭기 제품들이 나와 있다. 예를 들어, TI의 OPA348-Q1은 45A의 매우 낮은 포토다이오드 전류를 제공하며 1MHz의 확장 대역폭으로 동작한다.
TI의 LM2904-Q1은 2개의 독립적인 주파수 보정 연산 증폭기로 이루어졌으며 이득-대역폭 곱이 0.7MHz이다. 연산 증폭기는 자동 조절을 위한 경제적인 솔루션을 제공한다.
포토다이오드 증폭기 회로는 많은 자동차 시스템의 백라이트를 자동으로 측정할 수 있는 간단하면서도 유연한 방법이다. TI는 포괄적인 유형의 연산 증폭기 제품과 회로 설계를 지원하기 위한 리소스들을 제공하고 있어, 백라이트 제어를 위한 맞춤화된 솔루션을 설계할 수 있다. 오토모티브 디스플레이 시스템에 트랜스임피던스 구성을 사용함으로써 간편하고도 저렴한 비용으로 자동 백라이트 제어를 할 수 있다.





